开云体育-足协罚单:塞尔吉尼奥竖中指被停赛3场、罚款3万元

xiaoqiao 29 0

体坛周报全媒体原创

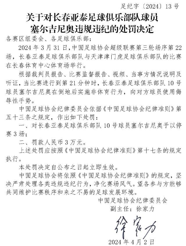
今日,中国足协公布罚单,长春亚泰外援塞尔吉尼奥在中超第3轮比赛中,向对方球员使用侮辱性手势。塞尔吉尼奥被停赛3场、罚款3万元。

20240403140924_30408.jpg

2024年3月31日,中国足球协会超级联赛第三轮场序第22场,长春亚泰足球俱乐部队与天津津门虎足球俱乐部队的比赛在长春体育中心体育场举行。

根据裁判员报告、比赛监督报告、视频、当事方情况说明及听证,当比赛进行到第21分钟时,长春亚泰足球俱乐部队10号球员塞尔吉尼奥在倒地后实施非体育行为,向对方球员使用侮辱性手势。

中国足球协会纪律委员会依据《中国足球协会纪律准则》第五十三条之规定,作出如下处罚:

一、对长春亚泰足球俱乐部队10号球员塞尔吉尼奥予以停赛3场;

二、罚款人民币3万元。

上述处罚应按照《中国足球协会纪律准则》第十七条的规定执行。

本处罚决定自公布之日起立即生效。

中国足球协会将依照《中国足球协会纪律准则》的规定,坚决严肃处理各类违规违纪行为,净化赛场风气。望各参与方能够共同维护比赛秩序和来之不易的足球发展环境。